Вы не вошли.
Страницы 1


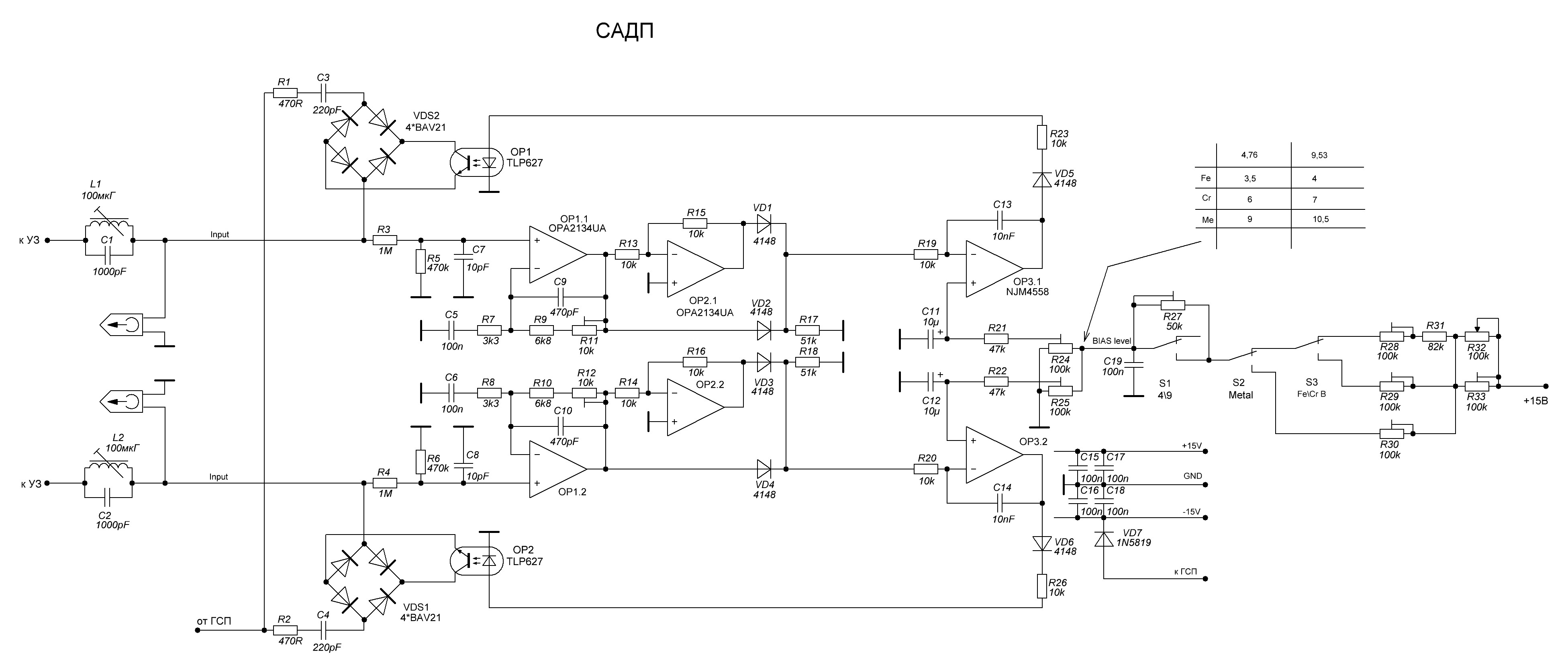
Схема взята с "Веги".
Схема была показана Николаю и получила одобрение. Итак, по сравнению с оригинальной схемой Н. Сухова внесены следующие изменения:
пересчитаны номиналы конденсаторов в корректирующем усилителе таким образом, чтобы поднять частоту его среза выше 20кГц. В оригинальной схеме спад фиксируется уже выше 16кГц, что не есть верно.
вместо простого однополупериодного выпрямления использовано двухполупериодное - инвертор на ОУ+диод дополнительно
в модуляторе тока подмагничивания использован высоковольтный оптрон и диодный мост на BAV21. Поскольку такое решение вносит только нечётные гармоники, зашумления записи от данной модификации не происходит - нет постоянной составляющей
Методика настройки полностью идентична схеме Н. Сухова.
Отредактировано Омельян (21.12.2025 23:08:23)
«...Никогда и ничего не просите! Никогда и ничего, и в особенности у тех, кто сильнее вас. Сами предложат и сами всё дадут»
М.А.Булгаков
Вне форума


Пока думаю.
«...Никогда и ничего не просите! Никогда и ничего, и в особенности у тех, кто сильнее вас. Сами предложат и сами всё дадут»
М.А.Булгаков
Вне форума


Плата 59 на 48 мм. Маленькая. Вот только зрение уже не то...
Отредактировано Омельян (21.12.2025 23:13:57)
«...Никогда и ничего не просите! Никогда и ничего, и в особенности у тех, кто сильнее вас. Сами предложат и сами всё дадут»
М.А.Булгаков
Вне форума


Хорошо, поищу. Спасибо.
«...Никогда и ничего не просите! Никогда и ничего, и в особенности у тех, кто сильнее вас. Сами предложат и сами всё дадут»
М.А.Булгаков
Вне форума
Оказывается, что это схема Вадима Могильного, хорошо известного в аудио товарища и автора ряда публикаций в Радиохобби.
А я то думал, кто же это такую красоту было придумал.
Почитал тему. Думаю, что для частоты подмагничивания 70-80 кГц (как в Маяках и т.п.) можно ставить первым ОУ TL072 и не переплачивать за OPA2134.
Таки не поленился - уточнил у Могильного:
Собственно, ОРА134 был взят из соображений полосы большого сигнала, поскольку в моём случае частота ГСП 140кГц. Ну и с запасом тоже не помешает: тенденция увеличения частоты ГСП до 200кГц имеет место.
Если она 100кГц и ниже, то и ТЛ071 справится. И даже КР574УД2, как в исходной схеме Николая.
Всё остальное менять необходимости нет.
Саша
Вне форума
С ЛМ13700 должно "выстрелить" хорошо.
Прототип такого модулятора был в Studer А807.
Всего 80 грн штука, ещё и в DIP корпусе.
Из ссылки:
Оказывается, 40+ лет назад существовал такой магнитофон, Studer A807. Я раньше не знал о его существовании и не узнал бы еще долго, если бы не Н. Сухов, вовремя (но по-дружески) приземливший мой полёт фантазии на землю. Он же, кстати, может подтвердить последовательность, о которой я говорил: сперва я показал ему свою схему - а уже потом он отправляет мне схему этого девайса и я выпадаю в осадок от увиденного.
Всё уже было давно придумано, сделано и ...забыто.
Саша
Вне форума
Страницы 1
[ Сгенерировано за 0.033 сек, 7 запросов выполнено - Использовано памяти: 603.35 Кбайт (Пик: 653.72 Кбайт) ]