Вы не вошли.



Сегодня сделал измерения КНИ. И Rвых.=0,36 Ом.
Отредактировано Омельян (12.10.2025 10:59:33)
«...Никогда и ничего не просите! Никогда и ничего, и в особенности у тех, кто сильнее вас. Сами предложат и сами всё дадут»
М.А.Булгаков
Вне форума


Обращает на себя внимание немонотонность графика. Сравните с моим. И начало роста после 12-ти Ватт. Для полноты картины стоило бы снять до мощности Ват 20 - 25. Было бы чётче видно перелом графика. Опять же, обратите внимание на цифры искажений моего и Вашего варианта при одинаковой мощности.
Я бы крепко задумался.
No one is perfect.
Вне форума


Я бы крепко задумался.
Ну, и...
стоило бы снять до мощности Ват 20 - 25
А там кошмар, спектр такой, что лучше это безобразие не видеть.
Отредактировано Омельян (12.10.2025 11:49:01)
«...Никогда и ничего не просите! Никогда и ничего, и в особенности у тех, кто сильнее вас. Сами предложат и сами всё дадут»
М.А.Булгаков
Вне форума


Ну, и...
Ну и, давайте разбираться, если есть желание. Но предупреждаю, придётся повозиться. И перемотка выходного трансформатора неизбежна.
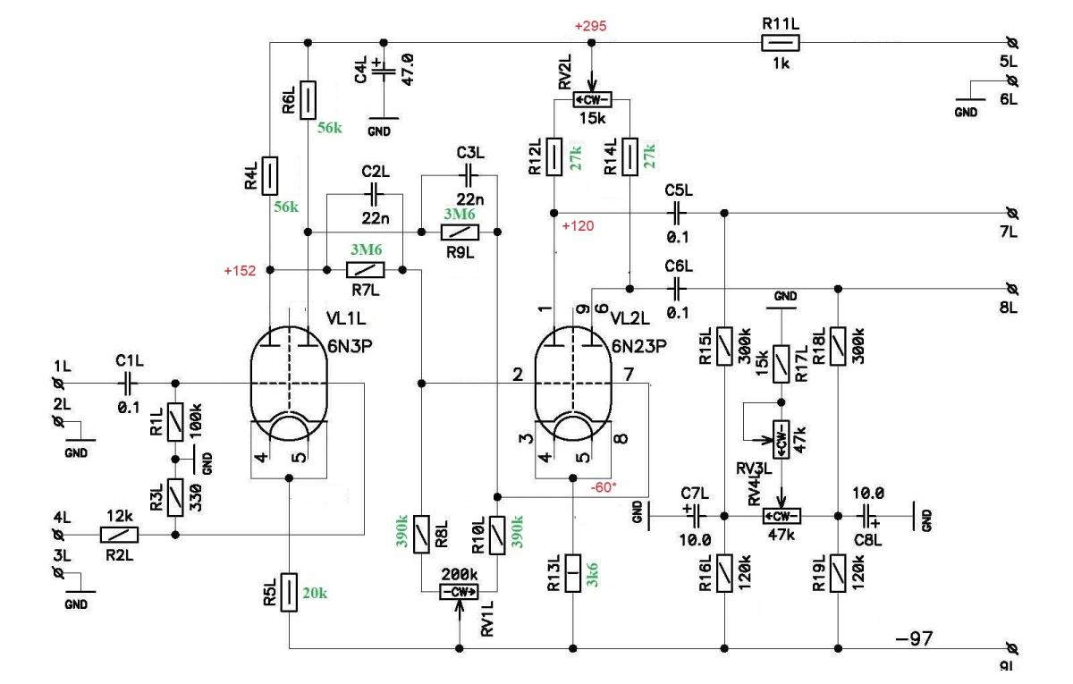
Для начала, хотелось бы увидеть напряжения на катодах 6Н3П и 6Н23П, аноды 6Н23П и напряжение на движке потенциометра в анодах 6Н23П, ток покоя 6П36С и напряжение на средней точке выходного трансформатора. Для каждого канала, естественно.
No one is perfect.
Вне форума


Хорошо, сделаю. Перематывать трансформатор сил нет. Это не обсуждается. Режимы подкорректировать можно.
Напомните, напряжения на катодах и т.д. измеряются относительно чего?
Мощности хватает и так. Слушаю, в основном, на 0,5...1 Вт.
Отредактировано Омельян (12.10.2025 12:15:14)
«...Никогда и ничего не просите! Никогда и ничего, и в особенности у тех, кто сильнее вас. Сами предложат и сами всё дадут»
М.А.Булгаков
Вне форума


напряжения на катодах и т.д. измеряются относительно чего?
Общего провода, естественно. Общемировой стандарт. Если иное, обязательно указывается на схеме.
Перематывать трансформатор сил нет. Это не обсуждается.
Каждый сам кузнец своего счастья.
Если есть иные отличия от моего проекта, лучше сразу озвучить.
No one is perfect.
Вне форума


Вроде бы, нет.
«...Никогда и ничего не просите! Никогда и ничего, и в особенности у тех, кто сильнее вас. Сами предложат и сами всё дадут»
М.А.Булгаков
Вне форума


Результаты измерения: катоды 6Н3П - "+3 В"; катоды 6Н23П - "-66 В"; аноды 6Н23П - "95 и 96 В"; средний вывод переменного резистора в аноде 6Н23П - "+290 В";
средний вывод вых. трансформатора - "+302 В";
ток покоя вых. ламп - "67 мА".
Отредактировано Омельян (12.10.2025 14:11:11)
«...Никогда и ничего не просите! Никогда и ничего, и в особенности у тех, кто сильнее вас. Сами предложат и сами всё дадут»
М.А.Булгаков
Вне форума


Достаточно похоже на правду, кроме напряжения на анодах 6Н23П. Посмотрел схему, которую Вы использовали и понял, в чём причина. В анодах стоят резисторы по 36 кОм, вместо нужных 27. Это очень плохо. Целью доработки было увеличить выходное напряжение драйверного каскада, поскольку именно он ограничивал мощность. Усилитель с CFB достаточно сложен для раскачки, поскольку кроме смещения ламп надо компенсировать и напряжение катодной обмотки. А Вы убили идею на корню. Это, в совокупности с другим R a-a и убило мощность.
Очень рекомендую поставить туда требуемые 27 кОм. Или допаять в параллель 100 - 110 кОм, чтобы выйти на нужный номинал.
На всякий случай, проверьте остальные номиналы.
Для ориентира, схема с напряжениями в типичных точках. Напряжение на катодах справочное, зависит от экземпляра. Но напряжения на анодах должны попасть в +/- 5 Вольт, естественно, при совпадении питающих напряжений. Надеюсь - 97 Вольт у Вас близки.
No one is perfect.
Вне форума


Да, "-97 В" есть. Впаяю 27 ком. Не вопрос. Только напряжение раскачки станет меньше. И вы думаете, что после этого искажения уменьшатся?
Перепаял, что дальше?
Отредактировано Омельян (12.10.2025 20:41:32)
«...Никогда и ничего не просите! Никогда и ничего, и в особенности у тех, кто сильнее вас. Сами предложат и сами всё дадут»
М.А.Булгаков
Вне форума
[ Сгенерировано за 1.036 сек, 7 запросов выполнено - Использовано памяти: 616.62 Кбайт (Пик: 666.98 Кбайт) ]