Вы не вошли.


мощность можно и больше снять и сигнал больше сделать, но полоса хуже будет?
Николаичь, у транзисторных усилителей полоса полной мощности тоже меньше чем малосигнальная. Там скорости нарастания может не хватать.
Вне форума


сигнал больше сделать, но полоса хуже будет
Да, не читают не только книги, но и ответы на форуме.
Что радует, полоса расширяется с увеличением сигнала.
No one is perfect.
Вне форума


Николаичь, у транзисторных усилителей полоса полной мощности тоже меньше чем малосигнальная.
Я когда то измерял частотную характеристику у своих усилителей на максимальной мощности. Так, для интересу.
Да, не читают не только книги, но и ответы на форуме.
Бывает сложно понять ход ваших мыслей. Особенно если я не в теме.. никогда не рассчитывал трансформатор.
А книги читать нужно конечно, но их миллиарды.. поэтому лучше читать то, что тебе на данный момент актуально.
Меня постоянно преследуют умные мысли, но я быстрее...
Вне форума


поэтому лучше читать то, что тебе на данный момент актуально
Евангелие? 
Вне форума


Евангелие?
Схемы есть? 
Меня постоянно преследуют умные мысли, но я быстрее...
Вне форума


Схемы есть?
Схемы есть в Библии - Справочник Терещука. 
Добавлено спустя 05 мин 56 с:
Издание 89 года я от корки до корки прочол. 
Вне форума


Справочник Терещука.
У меня есть Хорвиц.Хил. И Шенк. Титце.
Меня постоянно преследуют умные мысли, но я быстрее...
Вне форума


Дочитал рекомендованное. Из любопытства заглянул в соседнюю тему.
Почитал комментарий.
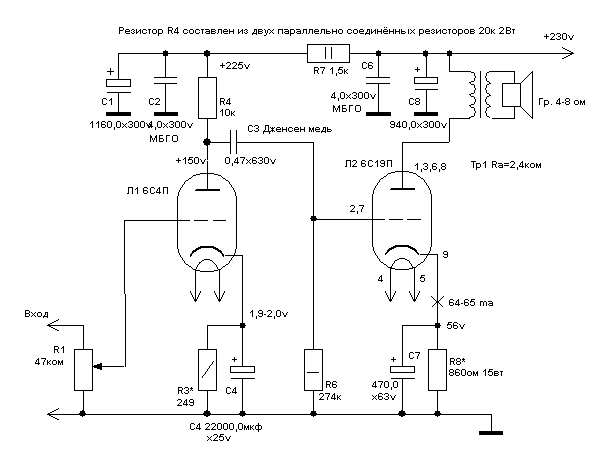
По-макаровски конденсатор С8 должен иметь емкость 14 тыс. мкф, а С1 - 4400 мкф.
Вспомнил
У меня в линейном предусилителе Квинтет (фото есть на форуме) именно такое по сечению (32 кв.см) железо и использовалось, но П-образное и для выходной мощности 1 Вт при одной 6С19П на выходе.
Пожалуй, это всё, что нужно знать о подходе уважаемого Юрия Анатольевича к конструированию.
Никак не комментирую. Просто информация.
Вон У-100У4.2 имеет мощность 100 Вт канал - у меня такой в школе был
Вы не верно выбрали усилитель для сравнения. Усилитель на ГМ-70 корректно сравнивать с усилителем на ГМ-70. С ТУ-600.
Что до Вашего намёка, то я предпочту усилитель в 20 Ватт, работающий на Ватте или двух, чем усилитель в 5 Ватт, работающий на тех же двух. Пусть и с полосой пропускания от 1-го Гц. По принципу
Для меня же наипервейшее практическое обоснование - это собственные уши.
транзисторный на 440 Вт не мог развить (на слух) такую же скорость изменения мощности.
Что такое скорость изменения мощности, изобретённая уважаемым Юрием Анатольевичем и впервые увиденная мной именно в его постах, мне не понять. Научного определения и методики измерения не существует. Не мог... На слух... Ну да, Бог с этим.
Отредактировано I_Avals (Вчера 20:41:01)
No one is perfect.
Вне форума


У меня есть Хорвиц.Хил. И Шенк. Титце.
Это и есть Евангелие от апостолов, чьи фамилии перечислил. 
Вне форума


книги читать нужно конечно, но их миллиарды
Всего, 5.
Войшвилло Г.В. Усилители низкой частоты на электронных лампах (1963)
Цыкин Г.С. Электронные усилители (1965)
Рамм Г.С. Электронные усилители (1966)
Цыкин Г.С. Трансформаторы низкой частоты (1955)
Кузнецов В.К. Трансформаторы усилительной и измерительной аппаратуры 1969
No one is perfect.
Вне форума
[ Сгенерировано за 0.052 сек, 7 запросов выполнено - Использовано памяти: 611.46 Кбайт (Пик: 661.83 Кбайт) ]