Вы не вошли.


несложно найти по характерному названию.
На первой странице совсем другая схема, по какой из них
Добавлено спустя 33 с:
Юра собирал усилитель? 
Добавлено спустя 01 мин 52 с:
Не понимаю смысла триодного выходного каскада в ОООСном усилке. 
Вне форума



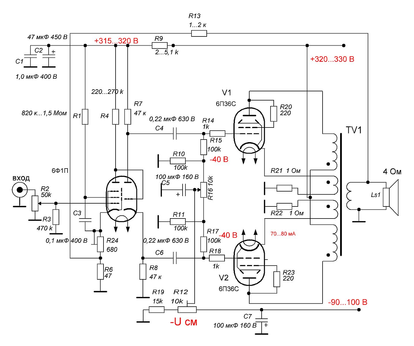
Выходной каскад не чертил, т.к. он стандартный. ООС на контакт 4L.
Вых. каскад такой:
Отредактировано Омельян (13.10.2025 14:41:31)
«...Никогда и ничего не просите! Никогда и ничего, и в особенности у тех, кто сильнее вас. Сами предложат и сами всё дадут»
М.А.Булгаков
Вне форума


Здесь.
А где спектрограмма искажений?
Добавлено спустя 01 мин 02 с:
Выходной каскад не чертил, т.к. он стандартный.
С катодной пос, разве это стандартный? 
Вне форума


С катодной пос, разве это стандартный?
Схема выше.
«...Никогда и ничего не просите! Никогда и ничего, и в особенности у тех, кто сильнее вас. Сами предложат и сами всё дадут»
М.А.Булгаков
Вне форума


Думаю оптимальные Raa триодного выхлопа для схемы с пос неприменимы. 
Вне форума


@ I_Avals, вых.трансформатор отматывать или доматывать первичку ?
Напомните, какое у Вас Ri лампы 6П36С. В разных источниках - разное. +/- 50...100 Ом. То 600, то 750 Ом.
Отредактировано Омельян (13.10.2025 14:46:35)
«...Никогда и ничего не просите! Никогда и ничего, и в особенности у тех, кто сильнее вас. Сами предложат и сами всё дадут»
М.А.Булгаков
Вне форума


вых.трансформатор отматывать или доматывать первичку ?
Не трожь ты его, слушай как есть или продай задорого. 
Вне форума


Я тоже так думаю. Куда там перематывать. Всё заклеяно. Понять бы на будущее как теоретически это учесть...
Добавлено спустя 01 мин 47 с:
оптимальные Raa триодного выхлопа для схемы с пос неприменимы.
Это ООС - отрицательная. Усиление уменьшается.
«...Никогда и ничего не просите! Никогда и ничего, и в особенности у тех, кто сильнее вас. Сами предложат и сами всё дадут»
М.А.Булгаков
Вне форума


А где спектрограмма искажений?
Оказывается надо было пролистать обсуждение.
Не, нам такой хоккей не нужен.

Добавлено спустя 02 мин 20 с:
Это ООС - отрицательная. Усиление уменьшается.
Отключи ее, пусть качает. Лампа и так в триоде с крутизной проблемы, а ещо и оос дополнительная.
Вне форума
[ Сгенерировано за 0.048 сек, 7 запросов выполнено - Использовано памяти: 612.71 Кбайт (Пик: 663.08 Кбайт) ]