Вы не вошли.


Вот примерно так.
«...Никогда и ничего не просите! Никогда и ничего, и в особенности у тех, кто сильнее вас. Сами предложат и сами всё дадут»
М.А.Булгаков
Вне форума


И что получилось с выходным сопротивлением по этапам подключения обратных связей?
Давайте оставим немного художественного подхода - ведь все-таки для искусства - музыки - стараемся и не надо ее алгеброй.
Вне форума


С ООС - уменьшилось до 6 Ом. ПОСТ ещё не подключал.
«...Никогда и ничего не просите! Никогда и ничего, и в особенности у тех, кто сильнее вас. Сами предложат и сами всё дадут»
М.А.Булгаков
Вне форума


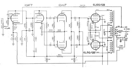
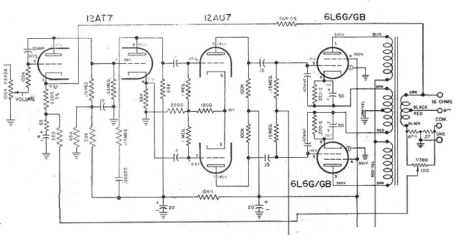
Окончательная схема такая:

Попробовал ПОСТ.
Датчик тока 0,1 Ом. Выходное сопротивление мерял по старому проверенному способу, поскольку по методу "холостого хода" и " нагрузки" выходила какая-то ерунда. Поэтому при вых.мощности 0,1Рном. и Rнагр.=15 Ом; --- Uвых.=3,7 В; Кгарм.=0,53%. Затем уменьшаю сопротивление нагрузки на столько, чтобы напряжение на нагрузке уменьшилось в два раза, т.е. Uвых=1,75В, И замеряю Rнагр.=Rвых. =2,2 Ом.
Отредактировано Омельян (07.12.2020 16:44:07)
«...Никогда и ничего не просите! Никогда и ничего, и в особенности у тех, кто сильнее вас. Сами предложат и сами всё дадут»
М.А.Булгаков
Вне форума


Окончательная схема такая:
То есть, прежняя. 
Меня постоянно преследуют умные мысли, но я быстрее...
Вне форума


Одни говорят:"Чтотамслушатьнадомерять", другие --- "чтотаммерятьнадослушать".
Победил --- "чтотаммерятьнадослушать".
Послушал разные диски. Да, к стати, я говорил, усилитель слушал с динамиками 4А-32. С ПОСТ высоких частот стало меньше, середина -- какая-то мутная, появилась грязь в звуке. Видать ПОСТ не для 4А-32.
Провёл замеры: при Рном=12 Вт; Uвых.=13,4 В; Rнагр= 15 Ом; К г= 2,45%.
Р = 10 Вт; U = 12,24 В; Rн = 15 Ом; Кг = 2%.
Р = 1Вт; U = 3, 8 В; R н = 15 Ом; Кг = 0, 52 %.
Выходное сопротивление обоих каналов R вых. = 3,3 Ома. Наверно, это оптимум для этих динамиков.
Звук самый приятный.
Отредактировано Омельян (07.12.2020 16:58:02)
«...Никогда и ничего не просите! Никогда и ничего, и в особенности у тех, кто сильнее вас. Сами предложат и сами всё дадут»
М.А.Булгаков
Вне форума


С ПОСТ высоких частот стало меньше, середина -- какая-то мутная, появилась грязь в звуке.
Не зря основная масса усилителей делается без ПОСТ. Миллионы мужчин не могут ошибаться!
Поэксперементировать можно, да и полезно, а потом всё в зад вертать.
Меня постоянно преследуют умные мысли, но я быстрее...
Вне форума


Да, именно так. Низов, вроде как, больше, а звука нет.
«...Никогда и ничего не просите! Никогда и ничего, и в особенности у тех, кто сильнее вас. Сами предложат и сами всё дадут»
М.А.Булгаков
Вне форума


вроде как
Увы, типичный подход. Сделали что то, послушали, получили какое то впечатление, разбираться не стали. А давайте!
Что такое положительная обратная связь по току? Понятно из названия. Чем больше ток, тем больше усиление. То есть, при уменьшении нагрузки выходное сопротивление усилителя не падает, как обычно, а растёт. Что в Законе Ома для полной электрической цепи выражается отрицательным выходным сопротивлением источника.
Зачем это нужно? Не секрет, что ламповые усилители обладают заметным выходным сопротивлением. Это плохо по двум причинам.
1. Динамик на НЧ хуже демпфируется, что вызывает у публики всякие эпитеты типа "рыхлый бас"
2. АЧХ усилителя, линейная на чисто активной нагрузке, начинает повторять импеданс акустики. И хорошо, если это широкополосник, с одним резонансом на НЧ и плавным подъёмом импеданса на ВЧ. Это сработает как своеобразный темброблок, поднимающий эти частоты. и, даже, может понравится. Но печалька, если это многополоска со сложными фильтрами. Там импеданс ох какой непростой. К тому же, буквально все динамики и фильтры проектируются в предположении работы от источника напряжения, а никак не тока. Что превращает АЧХ и, как следствие, звук в нечто совсем некрасивое. Вот тут на помощь и приходит ПОСТ.
Поскольку я не знаю, как Омельян реализовал ПОСТ, воспользуюсь известным мне. Усилитель Bogen DB 20DF, где последние буквы означают Damping Factor. Есть ручка регулировки. Как в плюс, так и в минус.
Схема
Потенциометр 100 ом, справа, около выхода, и есть тот самый регулятор. Особенностью схемы является наличие конденсатора 4 мкФ в цепи катода первого триода, что делает регулировку частотнозависимой.
Посмотрим, как и на что влияет регулировка. Для начала, без упомянутого конденсатора. То есть, в полной полосе.
АЧХ при работе на резистор, это прямая линия, выше при ПОСТ и ниже, при ООСТ. А вот при работе на динамик становится интересно.
Видно, что просто усилитель действительно имеет подъём АЧХ на ВЧ и частоте резонанса головки. И не менее видно, что с ПОСТ явно перестарались. Но симметрия графиков относительно линии 28 дБ наводит на мысль, что есть золотая середина. И, таки да!
Подбором величины ПОСТ удалось получить ровную АЧХ, что соответствует нулевому сопротивлению.
В общем то это единственная цель и польза применения ПОСТ. Но лекарство не универсально. Для получения результата требуется настройка глубины ПОСТ и, желательно, не на слух. Что противоречит концепции "включил и слушай". И не подходит "миллионам мужчин". Именно поэтому решение не пользуется популярностью в массовом производстве. А при неправильной настройке вполне можно получить неправильную АЧХ, что портит впечатление от ПОСТ. А она не виновата.
После любой доработки, кроме неизбежной прослушки, очень стоит измерить, что мы сделали с усилителем. Часто это помогает избежать поспешных оценок. И понять, а туда ли мы идём?
No one is perfect.
Вне форума


ПОСТ в данном усилителе не используется.
«...Никогда и ничего не просите! Никогда и ничего, и в особенности у тех, кто сильнее вас. Сами предложат и сами всё дадут»
М.А.Булгаков
Вне форума
[ Сгенерировано за 0.039 сек, 7 запросов выполнено - Использовано памяти: 638.27 Кбайт (Пик: 688.64 Кбайт) ]