Вы не вошли.


Вне форума


Есть интересные кандеры 0.15мк х600Вольт для развязки. Могу подогнать
Отредактировано Jaxon (01.04.2026 22:49:23)
Вне форума


Согласен.
«...Никогда и ничего не просите! Никогда и ничего, и в особенности у тех, кто сильнее вас. Сами предложат и сами всё дадут»
М.А.Булгаков
Вне форума


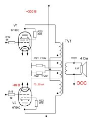
Сегодня, наконец-то, провёл лабораторку. Вместо колонки подключил переменный резистор и измеритель нелинейных искажений. На вход подал сигнал 1 кГц 0,5 В.
Цель: изменяя сопротивление нагрузки получить минимальные искажения.
Минимальные искажения получились при сопротивлении нагрузки 4 Ома. Итого: Ra-a=Rн*К*К;
Ra-a=4*29.4*29.4=3460 Ом. У меня по расчёту 3900 Ом.
И что не так? Вроде всё правильно.
@ I_Avals опять нет. 
Отредактировано Омельян (02.04.2026 12:54:45)
«...Никогда и ничего не просите! Никогда и ничего, и в особенности у тех, кто сильнее вас. Сами предложат и сами всё дадут»
М.А.Булгаков
Вне форума


А минимальные искажения какие получились?
Если R нагрузки увеличивать, то искажения тоже растут?
Меня постоянно преследуют умные мысли, но я быстрее...
Вне форума


Минимальные 0,25...0,26%. Я мощность брал не большую. Поэтому искажения маленькие. Т.е. это относительно. Стояла задача найти оптимальную нагрузку. И, да, при увеличении нагрузки искажения увеличиваются.
«...Никогда и ничего не просите! Никогда и ничего, и в особенности у тех, кто сильнее вас. Сами предложат и сами всё дадут»
М.А.Булгаков
Вне форума


Что-то с предыдущими замерами не так. Они не верные. Достал из кладовки нормальные железные приборы.
Так вот при нагрузке 8 Ом и выходном напряжении 11 Вольт - Кг=0,11%. Выходная мощность Р=15 Ватт.



«...Никогда и ничего не просите! Никогда и ничего, и в особенности у тех, кто сильнее вас. Сами предложат и сами всё дадут»
М.А.Булгаков
Вне форума


А если фильтр включить, сильно меняется?
Добавлено спустя 49 с:
Согласен
Как попаду на почту
Вне форума


С включённым фильтром не пробовал.
«...Никогда и ничего не просите! Никогда и ничего, и в особенности у тех, кто сильнее вас. Сами предложат и сами всё дадут»
М.А.Булгаков
Вне форума


Для лампового уся нормальные искажения. Даже измеренные в первом случае. Когда то на ТВ измерял студийные биговсеие и тесловские усилители. Чисто для интереса, для себя. Мы мегнитофоны измеряли каждый месяц. Потом, к концу 80-х, раз в квартал, а усилители не меряли.
Так вот, там искажения были близки к проценту. Сейчас уже точно не помню.
Тогда удивлялся, у унч Шушурина сотые, а звучит хуже.
Меня постоянно преследуют умные мысли, но я быстрее...
Вне форума
[ Сгенерировано за 0.043 сек, 7 запросов выполнено - Использовано памяти: 613.74 Кбайт (Пик: 664.11 Кбайт) ]